
喜欢就关注我们吧!
一、前言
分布式系统环境中,服务间类似依赖非常常见,一个业余调用通常依赖多个基础服务。如下图,对于同步调用,当库存服务不可用时,商品服务请求线程被阻塞,当有大批量请求调用库存服务时,最终可能导致整个商品服务资源耗尽,无法继续对外提供服务。并且这种不可用可能沿请求调用链向上传递,这种现象称为雪崩效应。

二、雪崩效应
1、常见场景
(1)硬件故障:如服务器宕机,机房断电,光纤被挖断等。
(2)流量激增:如异常流量,重试加大流量等。
(3)缓存穿透:一般发生在应用重启,所有缓存失效时,以及短时间内大量缓存失效时。大量的缓存不命中,使请求直击后端服务,造成服务提供者超负荷运行,引起服务不可用。
(4)程序bug:如程序逻辑导致内存泄漏,JVM长时间FullGC等。
(5)同步等待:服务间采用同步调用模式,同步等待造成的资源耗尽。
2、应对策略
针对造成雪崩效应的不同场景,可以使用不同的应对策略,没有一种通用所有场景的策略。
(1)硬件故障:多机房容灾、异地多活等。
(2)流量激增:服务自动扩容、流量控制(限流、关闭重试)等。
(3)缓存穿透:缓存预加载、缓存异步加载等。
(4)程序bug:修改程序bug、及时释放资源等。
(5)同步等待:资源隔离、MQ解耦。、不可用服务调用快速失败等。资源隔离通常指不同服务调用采取不同的线程池;不可用服务调用快速失败一般通过熔断模式结合超时机制实现。
综上所述,如果一个应用不能对来自依赖的故障进行隔离,那该应用本身就处在被拖垮的风险中。因此,为了构建稳定、可靠的分布式系统,我们的服务应当具有自我保护能力,当依赖服务不可用时,当前服务启动自我保护功能,从而避免发生雪崩效应。本文将重点介绍使用Hystrix解决同步等待的雪崩问题。
三、初探Hystrix
Hystrix,中文含义是豪猪,因其背上长满荆棘,从而拥有了自我保护的能力。本文所说的Hystrix是Netflix公司开源的一款容错框架,同样具有自我保护能力。为了实现容错和自我保护,下面我们看看Hystrix如何设计和实现的。
Hystrix设计目标:
-
对来自依赖的延迟和故障进行防护和控制,这些依赖通常都是通过网络访问的。
-
阻止失败并迅速恢复
-
回退并优雅降级
-
提供近实时的监控与告警
Hystrix遵循的设计原则:
-
防止任何单独的依赖耗尽资源(线程)
-
过载立即切断并快速失败,防止排队
-
尽可能提供回退以保护用户免受故障
-
使用隔离技术(例如隔板、泳道和断路器模式)来限制任何一个依赖的影响
-
通过近实时的指标,监控和告警,确保故障被及时发现
-
通过动态修改配置属性,确保故障及时恢复
-
防止整个依赖客户端执行失败,而不仅仅是网络通信
Hystrix如何实现这些设计目标?
-
使用命令模式将所有对外部服务(或依赖关系)的调用包装在HystrixCommand或 HystrixObservableCommand对象中,并将该对象放在单独的线程中执行。
-
每个依赖都维护着一个线程池(或信号量),线程池被耗尽则拒绝请求(而不是让请求排队)。
-
记录请求成功,失败,超时和线程拒绝。
-
服务错误百分比超过了阈值,熔断器开关自动打开,一段时间内停止对该服务的所有请求。
-
请求失败,被拒绝,超时或熔断时执行降级逻辑。
-
近实时地监控指标和配置的修改。
四、Hystrix处理流程

(一)Hystrix 整个工作流程如下:
1、构造一个 HystrixCommand或HystrixObservableCommand对象, 用于封装请求,并在构造方法配置请求被执行需要的参数;
2、执行命令, Hystrix 提供了4种执行命令的方法,后面详述;
3、判断是否使用缓存响应请求,若启用了缓存,且缓存可用,直接使用缓存响应请求。 Hystrix 支持请求缓存,但需要用户自定义启动;
4、判断熔断器是否打开,如果打开,调到第8步;
5、判断线程池、队列、信号量是否已满,已满则调到第8步;
6、执行 HystrixObservableCommand.construct()或HystrixCommand.run(), 如果执行失败或者超时,跳到第8步;否者,跳到第9步;
7、统计熔断器监控指标;
8、走Fallback降级方法;
9、返回请求响应。
从流程图上可知道,第5步线程池、队列、信号量已满时,还会执行第7步逻辑,更新熔断器统计信息,而第6步无论成功与否,都会更新熔断器统计信息。
(二)执行命令的几种方法:
Hystrix提供了4种执行命令的方法,execute()和queue()适用于 HystrixCommand 对象,而observer()和toObservable()适用于 HystrixObservableCommand对象。
1、execute()
以同步阻塞方法执行run(),只支持接收一个值对象。 Hystrix会从线程池中取一个线程来执行run(),并等待返回值。
2、queue()
以异步非阻塞方法执行run(),只支持接收一个值对象。调用queue()就直接返回一个Future对象。可通过Future.get()拿到run()的返回结果,但 Future.get() 是阻塞执行的。若执行成功, Future.get() 返回单个返回值。当执行失败时,如果没有重写fallback, Future.get() 抛出异常。
3、observe()
事件注册前执行run()/construct(),支持接收多个值对象,取决于发射源。调用observe()会返回一个hot Observable,也就是说,调用 observe()自动触发执行run()/construct(),无论是否存在订阅者。
如果继承的是HystrixCommand,hystrix会从线程池中取一个线程以非阻塞方式执行run();如果继承的是HystrixObservableCommand,将以调用线程阻塞执行construct()。
observe()使用方法:
(1)调用 observe()会返回一个Observable对象
(2)调用这个 Observable对象的subscribe()方法完成事件注册,从而获取结果
4、toObservable()
事件注册后执行run()/construct(),支持接收多个值对象,取决于发射源。调用 toObservable() 会返回一个cold Observable,也就是说,调用 toObservable() 不会立即触发执行run()/construct(),必须有订阅者订阅 Observable 时才会执行。
如果继承的是 HystrixComman,hystrix会从线程池中取一个线程以非阻塞方式执行run(),调用线程不必等待run();如果继承的是 HystrixObservableCommand ,将以调用线程堵塞执行construct(),调用线程需等待construct()执行完才能继续往下走。
toObservable()使用方法:
(1)调用observe()会返回一个Observable对象
(2)调用这个 Observable对象的subscribe()方法完成事件注册,从而获取结果
需注意的是, HystrixCommand也支持 toObservable()和observe(), 但是即使将 HystrixCommand 转换成Observable,它也只能发射一个值对象。只有 HystrixObservableCommand才支持发射多个值对象。
(三)几种方法的关系

-
execute()实际是调用了queue().get()
-
queue()实际调用了toObservable().toBlocking().toFuture()
-
observe()实际调用toObservable()获得一个cold Observable,再创建一个ReplaySubject对象订阅Observable,将源Observable转化为hot Observable。因此调用observe()会自动触发执行run()/construct()。
Hystrix 总是以Observable的形式作为相应返回,不同执行命令的方法只是进行了相应的转换。
五、 Hystrix 容错
Hystrix 的容错主要是通过添加容许延迟和容错方法,帮助控制这些分布式服务之间的交互。还通过隔离服务之间的访问点,阻止它们之间的级联故障以及提供退回选项来实现这一点,从而提高系统的整体弹性。 Hystrix主要提供了一下几种容错方法:
-
资源隔离
-
熔断
-
降级
(一)资源熔断
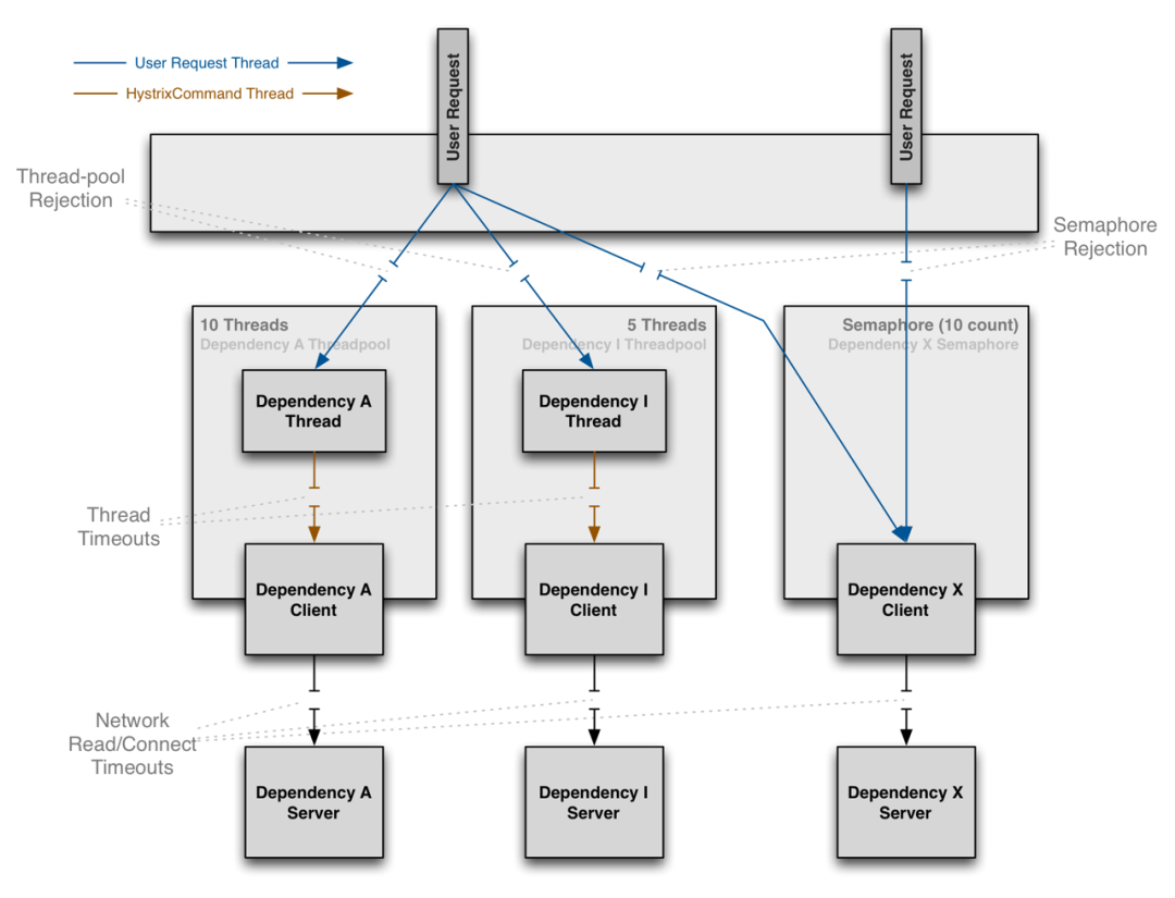
资源隔离主要指对线程的隔离。 Hystrix提供了两种线程隔离的方式:线程池和信号量。
1、线程隔离-线程池
Hystrix还通过命令模式对发送请求的对象和执行请求的对象进行解耦,将不同类型的业务请求封装为对应的命令请求。如订单服务查询商品,查询商品请求->商品command;商品服务查询库存,查询库存请求->库存command。并且为每个类型的command配置一个线程池,当第一次创建command时,根据配置创建一个线程池,并放入ConcurrentHashMap,如商品command:
final static ConcurrentHashMap<String, HystrixThreadPool> threadPools = new ConcurrentHashMap<String, HystrixThreadPool>();
...
if (!threadPools.containsKey(key)) {
threadPools.put(key, new HystrixThreadPoolDefault(threadPoolKey, propertiesBuilder));
}
后续查询商品的请求创建command时,将会重用已创建的线程池。线程池隔离之后的服务依赖关系:

通过发送请求线程与执行请求的线程分离,可有效防止发生级联故障。当线程池或请求队列饱和时,Hystrix将拒绝服务,使得请求线程可以快速失败,从而避免依赖问题扩散。
线程池隔离优点:
-
保护应用程序以免受来自依赖故障的影响,指定依赖线程池饱和不会影响应用程序的其余部分。
-
当引入新客户端lib时,即使发生问题,也是在lib中,并不会影响其他内容。
-
当依赖从故障恢复正常时,应用程序会立即恢复正常的性能。
-
当应用程序一些配置参数错误时,线程池的运行状况会很快检测到这一点(通过增加错误、延迟、超时、拒绝等),同时可以通过动态属性进行实时纠正错误的参数配置。
-
如果服务的性能有变化,需要实时调整,比如增加或减少超时时间,更改重试次数,可以通过线程池指标状态属性修改,而且不会影响到其它调用请求。
-
除了隔离优势外, Hystrix 拥有专门的线程可提供内置的并发功能,使得可以在同步调用之上构建异步门面(外观模式),为异步编程提供了支持( Hystrix 引入了R小Java异步框架)。
注意:尽管线程池提供了线程隔离,我们的客户端底层代码也必须要有超时设置或响应线程中断,不能无限制的阻塞以致线程池一直饱和。
缺点:
线程池的主要缺点是增加了计算开销。每个命令的执行都在单独的线程完成,增加了排队、调度和上下文切换的开销。因此,要使用 Hystrix ,就必须接受它带来的开销,以换取它所提供的的好处。
通常情况下,线程池引入的开销足够小,不会有重大的成本和性能影响。但对于一些访问延迟极低的服务,如只依赖内存缓存,线程池引入的开销就比较明显了,这时候使用线程池隔离技术就不合适了,我们需要考虑更轻量级的方式,如信号量隔离。
2、线程隔离-信号量
上面提到了线程池隔离的缺点,当依赖延迟极低的服务时,线程池隔离技术引入的开销超过了它所带来的好处。这时候可以使用信号量隔离技术来代替,通过设置信号量来限制对任何给定依赖的并发调用量。下图说明了线程池隔离和信号量隔离的主要区别:

使用线程池时,发送请求的线程和执行依赖服务的线程不是同一个,而使用信号量时,发送请求的线程和执行依赖服务的线程时同一个, 都是发起请求的线程。
3、线程隔离总结
线程池和信号量都可以做线程隔离,但各有各的优缺点和支持的场景,对比如下:
| 线程切换 | 支持异步 | 支持超时 | 支持熔断 | 限流 | 开销 | |
| 信号量 | 否 | 否 | 否 | 是 | 是 | 小 |
| 线程池 | 是 | 是 | 是 | 是 | 是 | 大 |
线程池和信号量都支持熔断和限流。相比线程池,信号量不需要线程切换,因此避免了不必要的开销。但是信号量不支持异步,也不支持超时,也就是说当所请求的服务不可用时,信号量会控制超过限制的请求立即返回,但是已经持有信号量的线程只能等待服务响应或从超时中返回,即可能出现长时间等待。线程池模式下,当超过指定时间未响应的服务, Hystrix会通过响应中断的方式通知线程立即结束并返回。
(二)熔断器
现实生活中,可能大家都有注意到家庭电路中通常会安装一个保险盒,当负载过载时,保险盒中的保险丝会自动熔断,以保护电路及家里的各种电器,这就是熔断器的一个常见例子。Hystrix中的熔断器(Circuit Breaker)也是起类似作用,Hystrix在运行过程中会向每个commandKey对应的熔断器报告成功、失败、超时和拒绝的状态,熔断器维护并统计这些数据,并根据这些统计信息来决策熔断开关是否打开。如果打开,熔断后续请求,快速返回。隔一段时间(默认是5s)之后熔断器尝试半开,放入一部分流量请求进来,相当于对依赖服务进行一次健康检查,如果请求成功,熔断器关闭。
熔断器配置,Circuit Breaker主要包括如下6个参数:
1、circuitBreaker.enabled
是否启用熔断器,默认是TRUE。
2 、circuitBreaker.forceOpen
熔断器强制打开,始终保持打开状态,不关注熔断开关的实际状态。默认值FLASE。
3、circuitBreaker.forceClosed
熔断器强制关闭,始终保持关闭状态,不关注熔断开关的实际状态。默认值FLASE。
4、circuitBreaker.errorThresholdPercentage
错误率,默认值50%,例如一段时间(10s)内有100个请求,其中有54个超时或者异常,那么这段时间内的错误率是54%,大于了默认值50%,这种情况下会触发熔断器打开。
5、circuitBreaker.requestVolumeThreshold
默认值20。含义是一段时间内至少有20个请求才进行errorThresholdPercentage计算。比如一段时间了有19个请求,且这些请求全部失败了,错误率是100%,但熔断器不会打开,总请求数不满足20。
6、circuitBreaker.sleepWindowInMilliseconds
半开状态试探睡眠时间,默认值5000ms。如:当熔断器开启5000ms之后,会尝试放过去一部分流量进行试探,确定依赖服务是否恢复。
(三)熔断器工作原理
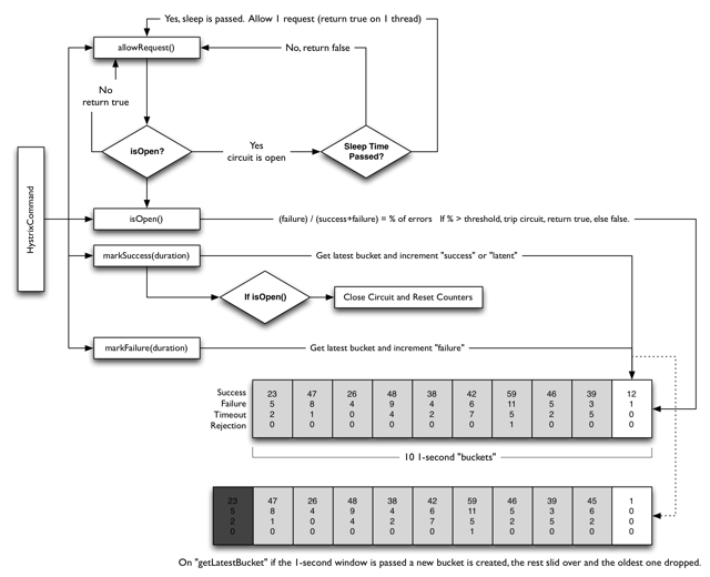
下图展示了HystrixCircuitBreaker的工作原理:

熔断器工作的详细过程如下:
第一步,调用 allowRequest() 判断是否允许将请求提交到线程池
1、允许熔断器强制打开, circuitBreaker.forceOpen为true,不允许放行,返回。
2、如果熔断器强制关闭, circuitBreaker.forceOpen为true,允许放行。 此外不必关注熔断器实际状态,也就是说熔断器仍然会维护统计数据和开关状态,只是不生效而已。
第二步,调用isOpen()判断熔断器开关是否打开
1、 如果熔断器开关打开,进入第三步,否则继续;
2、 如果一个周期内总的请求数小于circuitBreaker.requestVolumeThreshold的值,允许请求放行,否则继续;
3、 如果一个周期内错误率小于circuitBreaker.errorThresholdPercentage的值,允许请求放行。否则,打开熔断器开关,进入第三步。
第三步, 调用allowSingleTest()判断是否允许单个请求通行,检查依赖服务是否恢复
如果熔断器打开,且距离熔断器打开的时间或上一次试探请求放行的时间超过circuitBreaker.sleepWindowInMilliseconds的值时,熔断器器进入半开状态,允许放行一个试探请求;否则,不允许放行。
此外,为了提供决策依据,每个熔断默认维护了10个bucket,每秒一个bucket,当心的bucket被创建时,最旧的bucket会被抛弃。其中每个bucket维护了请求、失败、超时、拒绝的计数器,Hystrix负责收集并统计这些计数器。

(四)回退降级
降级,通常指事务高峰期,为了保证核心服务正常运行,需要停掉一些不太重要的业务,或者某些服务不可用时,执行备用逻辑从故障服务中快速失败或快速返回,以保障主体业务不受影响。 Hystrix提供的降级主要是为了容错,保证当前服务不受依赖服务故障的影响,从而提高服务的健壮性。要支持回退或降级处理,可以重写 HystrixCommand的getFallBack方法或HystrixObservableCommand的resumeWithFallback方法。
1、Hystrix在以下几种情况下会走降级逻辑:
-
执行construct()或run()抛出异常
-
熔断器打开导致命令短路
-
命令的线程池和队列或信号量的容量超额,命令被拒绝
-
命令执行超时
2、降级回退方式
(1)Fail Fast快速失败
快速失败是最普通的命令执行方法,命令没有重写降级逻辑。 如果命令执行发生任何类型的故障,它将直接抛出异常。
(2)Fail Fast无声失败
指在降级方法中通过返回null,空Map,空List或其他类似的响应来完成。
(3)FallBack:Static
指在降级方法中返回静态默认值。这不会导致服务以“无声失败”的方式被删除,而是导致默认行为发生。如:应用根据命令执行返回true / false执行相应逻辑,但命令执行失败,则默认为true。
(4)FallBack:Stubbed
当命令返回一个包含多个字段的复合对象时,适合以Stubbed 的方式回退。
(5)FallBack:Cache via Network
有时,如果调用依赖服务失败,可以从缓存服务(如redis)中查询旧数据版本。由于又会发起远程调用,所以建议重新封装一个Command,使用不同的ThreadPoolKey,与主线程池进行隔离。
(6)Primary+Secondary with FallBack
有时系统具有两种行为- 主要和次要,或主要和故障转移。主要和次要逻辑涉及到不同的网络调用和业务逻辑,所以需要将主次逻辑封装在不同的Command中,使用线程池进行隔离。为了实现主从逻辑切换,可以将主次command封装在外观HystrixCommand的run方法中,并结合配置中心设置的开关切换主从逻辑。由于主次逻辑都是经过线程池隔离的HystrixCommand,因此外观HystrixCommand可以使用信号量隔离,而没有必要使用线程池隔离引入不必要的开销。原理图如下:

主次模型的使用场景还是很多的。如当系统升级新功能时,如果新版本的功能出现问题,通过开关控制降级调用旧版本的功能。
通常情况下,建议重写getFallBack或resumeWithFallback提供自己的备用逻辑,但不建议在回退逻辑中执行任何可能失败的操作。
六、总结
本文介绍了Hystrix及其工作原理,还介绍了Hystrix线程池隔离、信号量隔离和熔断器的工作原理,以及如何使用Hystrix的资源隔离,熔断和降级等技术实现服务容错,从而提高系统的整体健壮性。
虽然Hystrix已经停更很久了,Spring Cloud体系的使用者和拥护者一片哀嚎,实际上,spring作为java最大的家族,根本不需要担心其中一两个组件的废弃, Hystrix的停更,只会催生更多更好的组件替代它,但是 Hystrix既然存在过,就一定就它存在的价值,既然存在,我就必须搞懂它。

2021-05-03
2021-05-05
2021-05-06

觉得不错,请点个在看呀
文章评论