国家电网有限公司2022年招聘高校毕业生公告(第二批)来了!
采用网上报名方式,应聘毕业生登录国家电网有限公司人力资源招聘平台(http://zhaopin.sgcc.com.cn),按照网上申报流程,注册用户,登录招聘管理系统,准确填写个人应聘信息,及时上传“学信网”学籍验证报告等附件,确保信息真实、完整、有效。应聘毕业生填写的院校、专业等信息应与学籍验证报告一致。上传就业推荐表、学校成绩单、计算机及外语等级证书等相关材料扫描件。相关信息提交后不能更改,请应聘毕业生仔细检查后再提交。
报名开始日期:2022年3月22日
报名截止日期:2022年4月9日
考试时间以招聘平台发布的考试公告为准,面试时间另行通知。
根据企业需求,依据应聘毕业生在招聘平台填报的个人意向单位及其笔试、面试综合成绩,择优确定拟录用人选,将按照国家电网公司高校毕业生招聘工作统一安排,通过招聘平台公示拟录用人员名单。
(一)应聘者需对个人信息的完整性、真实性和一致性负责,并妥善保管个人信息,防止信息被他人冒用。为保证及时收到考试相关信息、通知,请保持通讯畅通,如应聘者电话、手机号码发生变更,请及时登录招聘平台予以更新。
(二)招聘政策咨询请按照各单位招聘公告发布的联系方式,与应聘单位联系。招聘平台系统操作咨询请拨打400-1095-598(此电话不受理招聘政策咨询)。
(三)国家电网不组织任何形式的考前培训,任何针对招聘笔试和面试的辅导班、考试教材、复习资料,均与国家电网无关。
(四)国家电网在招聘过程中不收取报名费、中介费、手续费、资料费等任何费用。
需求信息及招聘条件
(一)岗位信息
招聘岗位:调度控制中心电力调控运行技术
需求数量:约4人(最终招聘数量将根据毕业生应聘数量、上级单位核定数量等情况调整)
工作地点:上海市
(二)报名条件
1.2022年应届高校毕业生,硕士研究生及以上学历,电气工程相关专业。
2.具备较高的思想政治素质,全面发展,服从安排,诚实守信,爱岗敬业,有较强的团队合作精神,愿为电网事业贡献力量。
3.身体健康,符合国家公务员录用体检标准,能适应电力企业工作,经公司指定具有相关资质医院体检合格。毕业生入职后需在生产一线岗位工作,为保障人身、电网和设备安全,具有以下情况者不符合招聘要求:(1)色盲、双眼纠正视力低于1.0;(2)双耳听力障碍;(3)四肢功能残疾;(4)有恐高症或严重心血管疾病等不适合电力一线工作需要;(5)其他经指定医疗机构鉴定认为不适合电力作业岗位的情况。
联系方式
招聘联系电话:021-38732149;
招聘咨询邮箱:[email protected];
通讯地址:上海市浦东南路882号国网华东分部人力资源部;
邮政编码:200120。
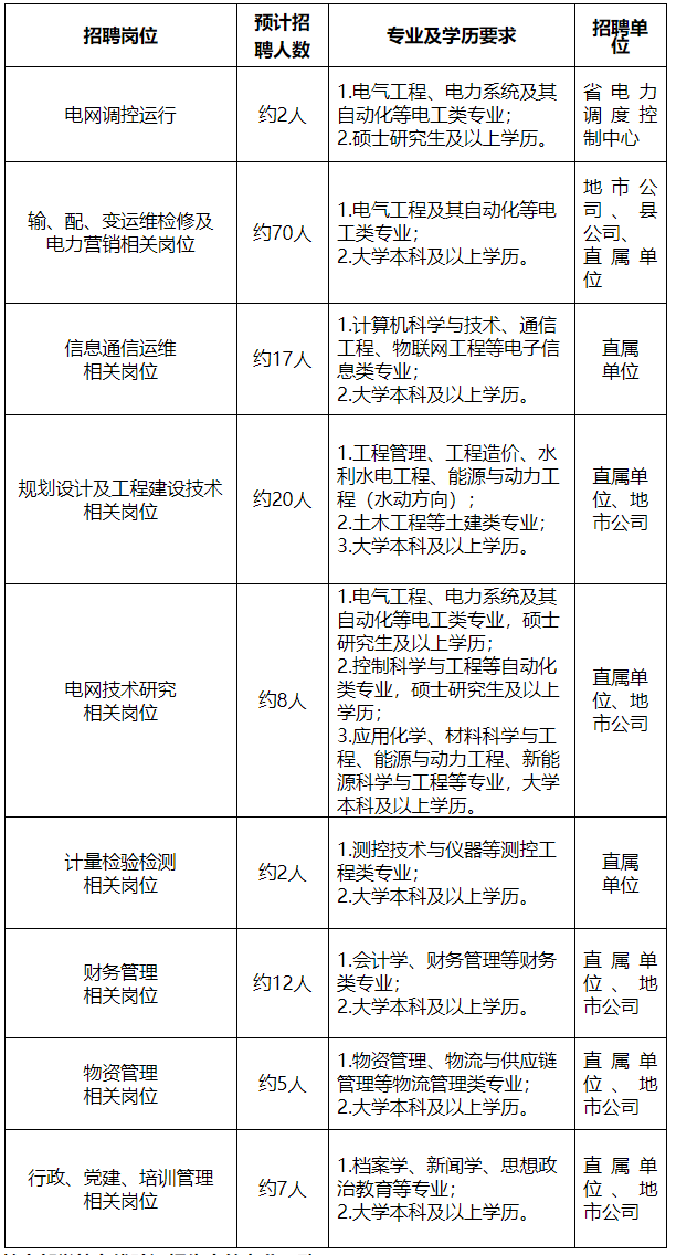
招聘计划

注:招聘专业指主修专业,不包含辅修专业及第二学位专业。
联系方式
咨询电话:024-23127556
电子邮箱:[email protected]
招聘条件
1.遵守国家法律法规,具有良好的思想品德,爱岗敬业,所学专业基础扎实,认同“诚信、责任、创新、奉献”的企业核心价值观,无不良记录。
2.招聘专业类别:电工类(电力系统及其自动化)。
3.2022年硕士研究生及以上学历,国外留学生需在规定时间内通过国家教育部学历学位认证。
4.身体要求:身心健康,体检合格(体检以国家《公务员录用体检通用标准(试行)为基本标准》),符合电力企业岗位工作要求。
招聘需求

报名截止时间为2022年4月9日。
联系方式
招聘政策咨询:028-60608053
招聘平台技术支持:40010-95598(此电话不受理招聘政策咨询)。
需求信息
国家电网有限公司西北分部调度控制中心为国家电网有限公司西北分部内设机构。负责调度控制范围内的电力调度工作;负责直调水电厂的水库调度;负责调控运行、调度计划、运行方式、水电及新能源、继电保护、自动化等专业管理;参与制定二次系统规划等。

联系方式
招聘政策咨询:029-87506368
招聘平台系统操作咨询:400-1095-598(此电话不受理招聘政策咨询)。
招聘需求及条件
(一)招聘单位
1.供电公司(16个):通州供电公司、昌平供电公司、门头沟供电公司、房山供电公司、大兴供电公司、平谷供电公司、怀柔供电公司、密云供电公司、顺义供电公司、延庆供电公司、城区供电公司(含少量天安门政治供电服务中心运维值班专项补员)、朝阳供电公司、海淀供电公司、丰台供电公司、石景山供电公司、亦庄供电公司。
2.业务单位(11个):检修分公司、工程公司、客户服务中心、物资分公司、党校(人才服务公司)、电力建设工程咨询分公司、电缆分公司、经济技术研究院、电力科学研究院、信息通信分公司、城市照明管理中心。
(二)招聘岗位
本次招聘的岗位为电网运检、供电服务、调控运行、电网建设、电网规划设计、技术支持与科学研究、技术经济、工程造价、物资供应、培训师、通信、信息等核心业务一线生产或技术岗位。
(三)招聘计划及专业
1.招聘计划:2022年第二批招聘需求人员数量约为120人,最终招聘数量将根据上级单位核定情况相应调整。
2.招聘专业主要包括:电工类专业(包含电气工程、电力系统及其自动化、电气工程及其自动化、高电压与绝缘技术、继电保护等),计算机类专业(计算机科学与技术、物联网、数据科学、网络与信息安全等)。
少量招收:通信工程、技术经济、管理科学与工程(工程项目管理方向)、输电工程、控制工程、财会等专业毕业生。
有辅修专业或第二学位者,以主专业或第一专业为准。
(四)招聘条件
1.大学本科及以上学历,培养方式统招统分(非定向)。
2.具备较高的思想政治素质,全面发展,服从安排,诚实守信,爱岗敬业,有较强的团队合作精神,愿为首都电网事业贡献力量。
3.身体健康,符合国家公务员录用体检标准,能适应电力企业工作,经公司指定具有相关资质医院体检合格。毕业生入职后需在生产一线岗位工作,为保障人身、电网和设备安全,具有以下情况者不符合招聘要求:(1)色盲、双眼纠正视力低1.0;(2)听力障碍;(3)四肢功能残疾;(4)有恐高症或严重心血管疾病等,不适合电力登高作业生产;(5)其他经指定医疗机构鉴定认为不适合电力作业岗位的情况。
(五)特别事项说明
1.应聘城区、朝阳、海淀供电公司的:
(1)电工类专业研究生:本科与硕士均为电工类专业优先;
(2)电工类专业本科生:学科排名靠前院校的北京生源优先;
(3)非电工类专业:硕士研究生优先。
2.天安门政治供电服务中心运维值班专项补员人员在中心班组工作年限不少于10年。
3.同等条件下,退役军人优先录用。
联系方式
(一)国家电网有限公司招聘平台系统操作联系方式
技术支持电话:40010-95598
技术支持邮箱:[email protected]
(二)国网北京市电力公司招聘政策咨询联系方式
联系人:郭老师
联系电话:010-63121649、63121659;
电子邮箱:[email protected]。
需求信息
1.招聘单位:公司调控中心、10家地市公司(国网天津滨海、城东、城南、城西、东丽、蓟州、宁河、宝坻、武清和静海公司)、10家业务支撑实施单位(国网天津经研院、电科院,国网天津高压、电缆、建设、信通、物资公司,国网天津党校(培训中心)、营销服务中心,送变电公司)和1家代管单位(天津市路灯管理处)。
2.招聘岗位:规划、建设、运行、运维检修、营销、信息通信、物资和培训教育等专业一线岗位。
3.招聘人数:约70人,最终招聘数量将根据上级单位核定情况相应调整。
4.招聘专业及学历要求:招聘专业是指应聘毕业生在校主修专业,且与《教育部学籍在线验证报告》(学信网)中专业一致。招聘专业以电工类为主,适量招聘非电工类专业(具体专业需求以上级单位最终下达为准)。
(1)电工类、计算机、通信、土木工程、土木工程(输电工程)、机械工程及自动化(输电线路工程)、自动化、财会、法学等专业,主要招聘大学本科及以上学历毕业生。
(2)物流管理、工程管理、技术经济、人力资源、档案学、保密科学与技术、马克思主义哲学等专业,主要招聘硕士研究生。
5.公司层面统一招聘录用,根据实际需求情况,结合应聘毕业生所学专业、学历层次、院校类别、在校期间情况和招聘考试成绩等,参考应聘毕业生意向,进行二次分配。
联系方式
官方网站:国家电网有限公司人力资源招聘平台(http://zhaopin.sgcc.com.cn);
招聘平台技术支持电话:4001095598;
招聘政策咨询电话:022-24408926(此电话仅受理国网天津市电力公司招聘政策咨询)。
(注:请有意应聘国网天津市电力公司的毕业生密切关注国家电网有限公司人力资源招聘平台招聘信息及最新公告。)
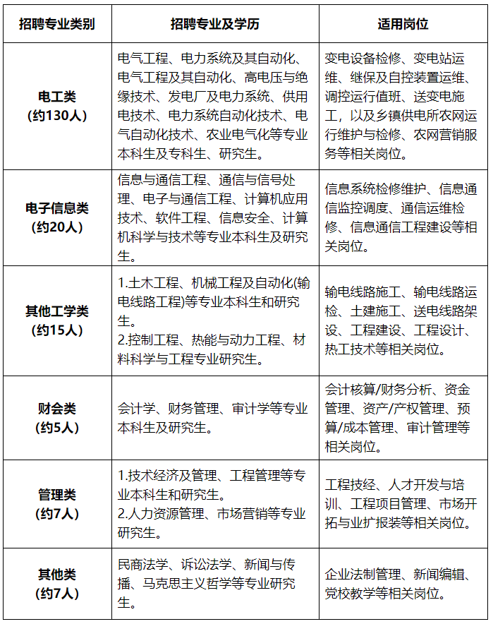
招聘计划
招聘专业类别为电工类、电子信息类、其他工学类、财会类、管理类和其他类,招聘专业指主修专业(不包含辅修专业)。根据2022年第一批招聘毕业生签约情况,按照2022年第一批招聘考试范围及条件,少量补招电工类、电子信息类、其他工学类、财会类毕业生。具体招聘计划如下:

联系方式
(一)国家电网有限公司招聘平台系统操作联系方式
技术支持电话:40010-95598
技术支持邮箱:[email protected]
(二)国网河北省电力有限公司招聘咨询联系方式
电子邮箱:[email protected]
咨询电话:0311-87933360
电子邮箱和咨询电话仅在工作日上班期间,且仅接受应聘毕业生本人咨询。电子邮件标题须注明关键字“应聘咨询”以及应聘毕业生本人院校、姓名和手机号码,如“应聘咨询: XXXX大学-李XX-139XXXX9999”;电子邮件中的问题表述需简洁明了、清楚易懂。
招聘需求信息
(一)招聘数量
冀北公司2022年高校毕业生招聘(第二批)约130人,最终招聘数量将根据上级单位核定情况相应调整。
(二)招聘对象
在京单位主要招聘研究生学历毕业生,京外单位招聘本科及以上学历毕业生。
京内招聘单位以送变电公司、超高压分公司为主,调控中心、电科院、经研院、物资公司、综服中心、工程公司、营销服务中心进行少量招聘;京外招聘单位以唐山、张家口、秦皇岛、承德、廊坊供电公司为主,技能培训中心、超高压分公司京外分部(中心)进行少量招聘。
招聘学历以本科二批及以上学历为主,张家口和承德公司所属乡镇供电所招聘少量独立学院本科生。
招聘专业以电工类专业为主,主要指电气工程、电力系统及其自动化、高电压与绝缘技术等强电专业;少量招聘通信工程、计算机、软件工程、信息安全、环境工程、财会、人力资源管理等专业毕业生。以上专业均指主修专业,不包含辅修专业。
联系方式
咨询电话:010-56583240
咨询时间:工作日下午4点至5点(仅接受应聘考生本人咨询)
电子邮箱:[email protected]
第二批需求信息

联系方式
联系单位:国网山西省电力公司人力资源部
联系地址:山西省太原市晋源区长风商务区谐园路3号
邮政编码:030021
政策咨询:0351-8571415 8571423(限考生本人咨询)
招聘平台系统操作咨询:4001095598
Email:[email protected]
需求信息
1.招聘计划:公司本批次招聘计划约200人。
2.用人单位:公司所属部分市县供电公司和支撑单位。
3.专业及工作岗位

注:招聘数量将根据前期已公示毕业生实际签约等情况进行调整,以面试现场公布为准。
联系方式
国家电网有限公司招聘台:
http://zhaopin.sgcc.com.cn
电话:15665715683(工作日8:30-12:00,13:30-17:00接听)
招聘需求
1.电气工程类专业招收大学本科及以上学历,主要包括电气工程及其自动化、电力系统及其自动化、电气工程、电机与电器、高电压与绝缘技术等专业。
2.非电气工程类专业招收硕士研究生及以上学历,主要包括电子信息类专业(包括计算机科学与技术、通信工程、软件工程等),其他工学类专业(包括土木工程类、机械工程等),财会类专业(包括财务会计、会计学等),管理类专业(包括人力资源、技术经济等),其他专业(包括应用数学、法律、文学新闻类等)。
3.公司另招收电子信息类专业(计算机科学与技术、物联网工程等),大学本科学历,定向录用至国网上海市电力公司信息通信公司。
4.上述专业均指最高学历阶段的主修专业,不包含第二学位。
5.公司组织架构高度扁平化,无县公司。本次招聘的岗位涉及公司所属地市供电公司、相关专业公司和子公司,主要安排至生产一线的技术、技能类等岗位。具体岗位和招聘人数如下:

注:最终招聘数量将根据上级单位核定情况相应调整。
联系方式
1.联系人:刘老师、杜老师
2.联系电话:021-28925563、021-28925570(此电话仅工作日面向应聘学生本人受理公司招聘政策咨询,如招聘平台系统操作咨询请拨打电话400-1095-598)。
3.传真:021-28926389
4.工作邮箱:[email protected]
5.联系地址:上海市浦东新区源深路1122号15楼人力资源部 邮编:200122
6.公司网址:www.sh.sgcc.com.cn
7.公司各单位简介:在招聘平台可查看各单位介绍及地理位置
需求信息

说明:招聘专业均指主修专业,不包含辅修专业及第二学位。最终招聘数量将根据上级单位核定情况相应调整。
联系方式
(一)国网公司招聘平台操作联系方式
技术支持电话:40010-95598
技术支持邮箱:[email protected]
(二)国网江苏省电力有限公司联系方式
招聘咨询电话:18652011160
更多招聘事宜请关注“国网江苏电力校园招聘”公众号。
“国网江苏电力校园招聘”公众号二维码

需求信息
公司第二批预计招聘250人左右(实际人数以上级单位下达计划数为准),具体需求信息如下:

招聘单位包括:国网浙江杭州供电公司等11家地市供电公司,国网浙江富阳市供电公司等69家县供电公司,浙江省送变电工程有限公司、国网浙江省电力有限公司超高压分公司、国网浙江省电力有限公司电力科学研究院、国网浙江省电力有限公司建设分公司等直属单位。
招聘岗位主要安排在地市、县供电公司生产一线和直属单位专业技术、技能岗位,包括:电网调控运行、输电运检、变电运检、城区配电、电力营销、送变电施工、信息通信运维、工程建设技术等。
联系方式

电子邮箱:[email protected]
需求信息
本批次招聘职位涉及公司所属市供电公司(含所属县级供电公司)和相关直属单位,主要安排在市、县供电公司生产一线岗位和直属单位专业技术、技能岗位等。需求专业信息汇总如下(均指主修专业,不包含第二学位):

联系方式
1.招聘单位联系电话:

2.省公司人资部联系电话:0551-63402205(招聘报名期间工作日下午16:00-17:30);
通信地址:安徽省合肥市黄山路9号国网安徽省电力有限公司人力资源部(邮政编码230022);
公司网址:http://www.ah.sgcc.com.cn。
需求信息
(1)招聘计划
第二批招聘计划约120人,最终招聘数量将根据上级单位核定情况相应调整。
(2)具体用人单位及岗位
具体用人单位包括:三明、南平、宁德等地市供电公司;将乐、松溪、武平、周宁等县供电公司;检修公司、送变电公司等直属单位。
主要用人岗位包括:输电运检、变电运检、配电运检、电力营销服务、乡镇及农村配电营业、信息通信运维、线路架设等。
(3)招聘专业目录

联系方式
联系地址:福建省福州市五四路257号国网福建省电力有限公司人力资源部 邮编:350003
联系人:林老师 0591-87076338 罗老师 0591-87076947
招聘邮箱:[email protected]
需求信息

备注:最终招聘数量将根据上级单位核定情况相应调整。
联系方式(仅接受毕业生本人咨询)
招聘邮箱:[email protected]
招聘热线:027-88566446;027-88566457
需求信息

说明:1.最终招聘数量将视毕业生应聘情况、流失情况、国家电网有限公司核定情况做相应调整。2.同等条件下,退役军人优先录用。
联系方式
招聘热线:0731-85333241(仅招聘期间工作时间)
联系地址:长沙市新韶东路398号,国网湖南省电力有限公司人资部
邮政编码:410004
需求信息
(一)招聘层次、专业
电工类专业:研究生、本科生、专科生。
非电工类专业:研究生、本科生,包括电子信息类、其他工学类、财务类、管理类、其他专业。
(二)用人单位
公司各单位,以县供电公司为主。
(三)招聘岗位

(四)招聘人数
约500人,其中本科及以上约400人,电工类专科约100人。
联系方式
咨询电话:0371-67902918
电子邮箱:[email protected]
通讯地址:河南省郑州市金水东路56号(国网河南省电力公司人力资源部)。
邮政编码:450018
公司网址:http://www.ha.sgcc.com.cn
需求信息
本批招聘人数约415人。

注:因第一批录用毕业生签约工作尚未完成,最终岗位及需求数量以面试现场公布为准。
联系方式
0791-87493262(颜老师)或87494207(雷老师),建议工作日下午16:00-17:30期间由应聘者本人咨询。
需求信息

说明:
1.最终招聘数量将根据上级单位核定情况相应调整。
2.地域和学历层次对应关系:
省会城市、地级市:研究生、一批次及以上本科毕业生;
县公司:二批次及以上本科毕业生;
乡镇供电所:电工类专升本毕业生、独立学院本科毕业生、原电力部属院校专科毕业生。
3.应聘毕业生须注意:在提交报名前,务必向报考意向单位咨询本人所学专业、学历层次、院校类型及户口所在地是否符合该单位招聘岗位要求,因本人不符合该单位招聘条件仍提交报名而导致资格审核无法通过,后果由本人自负。
联系方式
电子邮箱:[email protected]
咨询电话:024-23145435
邮寄地址:国网辽宁省电力有限公司人力资源部(辽宁省沈阳市和平区宁波路18号)
邮政编码:110006
需求信息

招聘需求计划中的岗位、专业、工作地点以及最终招聘数量将根据上级单位核定情况相应调整,毕业生就业单位以双方签订的就业协议为准。
联系方式
联 系 人:闫先生
咨询电话:0431-85793145
传 真:0431-85793355
需求信息


以上需求信息中的招聘人数为公司预计招聘人数,实际招聘人数以公示人数为准。
联系方式
联系单位:国网黑龙江省电力有限公司人力资源部
联系地址:黑龙江省哈尔滨市汉水路301号
邮政编码:150090
联系电话:0451-53687883
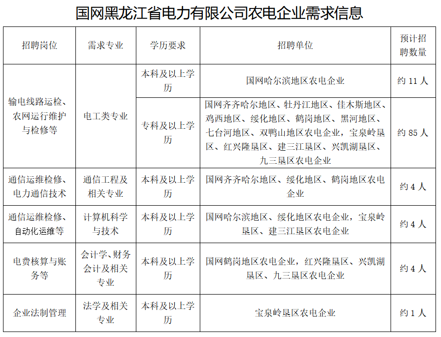
需求信息
招聘单位包括国网蒙东经研院、国网内蒙古超特高压公司、国网蒙东综合服务公司;国网呼伦贝尔供电公司、国网兴安供电公司、国网通辽供电公司、国网赤峰供电公司四家市供电公司及所辖县级供电公司。拟招聘岗位信息见下表:

最终招聘数量将根据上级单位核定情况相应调整。
联系方式
邮政编码:010020;
通讯地址:内蒙古呼和浩特市赛罕区鄂尔多斯东街11号 国网蒙东电力人力资源部;
联系电话:0471-6215116;
电子邮箱:[email protected]。
需求信息

说明:本批次招聘计划约1100人(包含校园招聘及定向招聘人数),各招聘岗位实际招聘人数将根据上级单位批准计划和核定情况进行相应调整。
联系方式
招聘咨询电话:029-81002134
招聘咨询时间:工作日16:00—18:00
通讯地址:陕西省西安市碑林区柿园路218号(国网陕西省电力有限公司人力资源部)
邮政编码:710048
需求信息
国网甘肃电力本批预计招聘毕业生预计招聘134人,具体如下:

说明:1.以上招聘数量为我公司预计人数,最终招聘数量将根据上级单位核定情况相应调整;2.应聘省电力调度中心的毕业生需经我公司提前组织的测试后方可获得统一招聘笔试资格。
联系方式
技术支持:4001095598(招聘平台系统操作问题咨询)
各单位咨询电话(报名期间开通,工作日15:00至16:00接听):

其他应聘事项咨询邮箱:gssgcc@163.com
该邮箱只接受咨询,不接受简历提交、应聘报名。
咨询电话:0931-2968266,18189528025
咨询电话报名期间开通,工作日15:00至16:30接听。
需求信息

备注:1.专业应为主修专业,且与教育部学籍在线验证报告中的专业一致。
2.最终招聘岗位及数量将根据上级单位核定情况相应调整,不再另行公告。
联系方式
官方网站:国家电网有限公司人力资源招聘平台
(https://zhaopin.sgcc.com.cn)
技术支持电话:4001095598(招聘平台操作问题咨询)
招聘咨询电话:0971-6078779(工作日16:00-17:00,仅接受应聘考生本人咨询)
需求信息
本批次(第二批)招聘专业:电工类、电子信息类(计算机、通信)、其他工学类、财务会计类、管理类、其他类。

联系方式
国网宁夏电力有限公司所属各单位招聘咨询电话及地址:

(咨询时间:报名期间工作日15:00-18:00)
招聘专业
电工类:电气工程、电力系统及自动化、高电压与绝缘技术、电机与电器、电力电子与电力传动、电工理论与新技术、电气工程及其自动化、智能电网信息工程、发电厂及电力系统、电力系统自动化技术、电气自动化技术、供用电技术、高压输配电线路施工运行与维护等专业。
电子信息类:计算机科学与技术、信息安全、信息工程、网络工程、通信工程、电子信息工程。
其他工学类:自动化、测控技术与仪器、土木工程、机械设计及其自动化、水利水电工程、新能源科学与工程。
财会类:财务管理、会计学。
管理类:人力资源管理、物流管理、工程管理、工程造价、技术经济。
其他专业:法学、汉语言文学、应用气象学。
★最终招聘专业目录将根据上级单位核定情况相应调整。
招聘单位及数量
国网新疆电力有限公司所属24家单位第二批预计招聘高校毕业生500人左右,最终招聘数量将根据上级单位核定情况相应调整,具体招聘单位及咨询热线详见本公告“咨询电话及邮箱”内容。
咨询电话及邮箱
联系人:刘老师
联系电话:0991-2926656(工作日10:00-12:00、16:00-18:00)
电子邮件:[email protected]

需求信息

各用人单位具体的招聘计划及联系方式,详见国网公司人资招聘平台发布的《国网四川省电力公司2022年高校毕业生招聘公告(第二批)》。
欢迎大家踊跃报名,我们将根据招聘具体情况,适度调整相关用人单位的招聘专业、数量及条件,最终招聘情况以上级单位核定为准。存在疑问或歧义的地方统一以国网四川省电力公司人力资源部解释为准。
联系方式
联系人:高老师
电话:028-68133940
单位地址:四川省成都市高新区蜀绣西路366号
邮政编码:610041
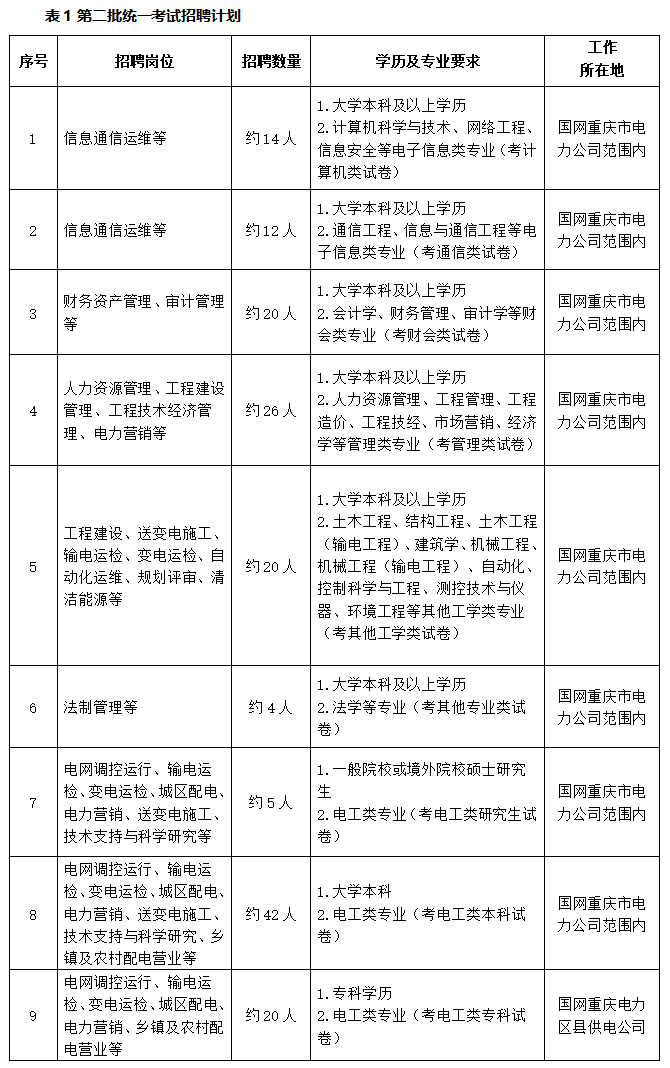
招聘计划
除校园招聘外,公司第二批统一考试招聘计划约163人(表1),最终招聘数量将根据上级单位核定情况相应调整。对计划中任一招聘岗位,若报名或参考人数比例未达到开考或招录比例的,公司有权缩减或取消该岗位招录计划。

联系方式
1.招聘政策咨询电话:023-63682312,咨询时间限工作日16:30--17:30。
2.招聘平台技术支持电话:4001095598。
招聘需求

联系方式
联系人:李老师
电 话:0891-6895532(由应聘人员本人咨询)
南瑞集团有限公司
(国网电力科学研究院有限公司)
招聘需求
1.需求专业:
电工类(电气工程、电力系统、电力电子等相关专业)
电子信息类(计算机、软件工程、信息安全、通信、微电子等相关专业)
其他工学类(自动化、控制、机械、水利水电、地理信息系统等相关专业)
金融财务类(会计学、财务管理、金融等相关专业)
管理类(人力资源、企业管理、经济学等相关专业)
其他专业(气象学、应用数学、法律等相关专业)
2.需求人数:约280人,最终招聘数量将根据上级单位核定情况相应调整。
联系方式
1.招聘政策咨询:025-81096666-5。
2.招聘微信公众号:微信搜索“南瑞招聘”。
3.招聘邮箱:
4.通讯地址:江苏省南京市江宁区诚信大道19号南瑞集团有限公司人力资源部。
5.招聘平台系统操作咨询请拨打4001095598(此电话不受理招聘政策咨询)。
33
招聘需求
国网信通产业集团2022年第二批毕业生招聘需求数量约为120人,招聘专业以电工类和电子信息类专业为主,适当招收少量其他工学类、金融财务类、管理类及其他专业毕业生;招聘岗位以技术研发类及业务咨询类为主,其他岗位少量。各单位招聘需求详情如下:

注:各单位咨询电话仅接受针对本单位情况及岗位信息的咨询,招聘考试工作安排及报考政策等相关问题请拨打招聘政策咨询电话。
联系方式
招聘政策咨询电话:
010-53726333/6334
咨询邮箱:
需求信息

备注:招聘需求约2人,最终招聘数量将根据上级单位核定情况相应调整。
联系方式
联系电话:010-52617132
电子信箱:
国网电子商务公司
(国网雄安金融科技集团公司)
招聘需求

说明:最终招聘数量将根据上级单位核定情况相应调整。
咨询电话
010-52697828 姜老师
周一至周五
10:00-11:30
15:30-17:00
需求信息

以上岗位均需驻外。本次招聘数量共5人,户口指标以国家人社部批复为准。
联系方式
电子邮箱:
联系电话:010-60617390(仅在招聘期间接受咨询)
招聘需求
专业需求:电气工程及其自动化、发电厂及电力系统、能源与动力工程(水动方向)、水电站动力设备与管理、水利水电工程、信息与通信工程、计算机科学与技术、工程造价、技术经济及管理、法学、会计学、人力资源管理等专业。应聘专业应为主修专业,且与教育部学籍在线验证报告一致。
学历需求:国家统招计划内、2022年应届大学专科、本科,硕士研究生及以上学历。

2022年国网新源公司招聘需求,拟招聘人数约240人,最终招聘数量将根据上级单位核定情况相应调整。
联系方式
咨询电话:15567586681,仅对招聘政策咨询。
咨询时间:周一至周五,9至11时,14至16时。
岗位及专业要求
2022年第二批招聘需求约5人,最终数量岗位按照上级单位核定情况相应调整,具体招聘需求见下表。

联系方式
联系电话:
010-66603359/13718142678
报名过程中遇到技术问题,请联系招聘平台运维,咨询电话:400-1095-598。
需求信息

联系方式
企业网址:
http://www.sgm.sgcc.com.cn
联系电话:010-60348094
电子邮箱:
招聘岗位
招聘岗位基本情况如下表所示。

*最终招聘数量将根据上级单位核定情况相应调整。
联系方式
联系电话:010-63412212
地址:北京市东城区北京站西街19号英大传媒大厦
需求信息
1.集团本部业务部门:

2.国网(北京)综合能源规划设计研究院有限公司

3. 国网绿色能源有限公司

4.国网(北京)清洁供能服务有限责任公司

5.江苏网能智慧能源有限公司

6.国泰绿色能源有限责任公司

7.国能生物发电集团有限公司


注:最终招聘数量将根据上级单位核定情况相应调整。
联系方式
应聘国能生物发电集团有限公司相关岗位,联系方老师:010-63505303。应聘集团本部及其他单位相关岗位,联系樊老师:010-63505662。
需求信息

最终招聘数量将根据上级单位核定情况相应调整,上述专业均指主修专业,且应与学信网出具的学籍报告一致,进京户口指标需上级单位和国家有关部门核定后方可确定,公司将根据工作需要和录用人员能力特长,统一分配工作单位和岗位。
联系方式
国网中兴有限公司 人力资源部
地 址:北京市西城区白广路二条1号
邮 编:100761
电 话:010-63416714
岗位需求信息

联系方式
联系电话:
010-63411326
电子邮箱:
招聘需求
电子信息类:计算机科学与技术、计算机应用技术、计算机系统结构、信息安全、网络空间安全、软件工程等相关专业。
招聘需求人数总计约5人,均要求硕士研究生及以上学历。最终招聘数量将根据国家有关部门批复的进京计划以及上级单位核定情况相应调整。
联系方式
公司网址:
http://www.sgit.sgcc.com.cn
公司地址:北京市西城区白广路二条一号综合楼
邮政编码:100761
咨询电话:010-60617889(仅招聘期间接受咨询)
咨询邮箱:
招聘需求信息

注:招聘人数约6人,最终招聘数量将根据上级单位核定情况做相应调整。工作地为天津、南京,根据单位用人需求及应聘考生情况统一进行分配,工作单位可能进行调整。
联系方式
咨询电话:国网客服中心人力资源部 022-59013738
通讯地址:天津市东丽区东丽湖丽湖环路21号 邮编:300309
专业需求
国网大数据中心2022年第二批计划招聘高校毕业生约14人,最终招聘数量将根据2022年招聘整体情况相应调整。具体专业需求如下:

联系方式
联系电话:010-86307070
电子邮箱:[email protected]
招聘岗位信息

联系方式
报名网站:
http://zhaopin.sgcc.com.cn
中国电科院网站:
http://epri.sgcc.com.cn
联系电话:张老师 010-82812854
需求信息

注:最终招聘数量将根据上级单位核定情况相应调整。
咨询方式
电子邮箱:
联系电话:
010-66602223,王老师
010-66602558,吴老师
需求信息

最终招聘数量将根据上级单位核定情况相应调整。
联系方式
电话:010-66603924
需求信息

注:最终招聘数量将根据上级单位国家电网有限公司核定情况相应调整。
联系方式
1.电话:人力资源部:010-66601175;电力电子研究所:010-66601220;电工新材料研究所:010-66601619;直流输电技术研究所:010-66601719;电网数字化技术研究所:025-83095500;功率半导体研究所:010-66601607;电力传感技术研究所:010-66601803;新型电网技术研究所:010-66601741。
2.有意者可在招聘平台报名后将个人简历以附件的方式发送到以下邮箱(邮件主题及简历文件名称以“姓名-性别-学校-专业-在读学历-年龄-研究所”格式)
中共国家电网有限公司党校
(国家电网有限公司领导科学研究院分公司)
需求信息
(一)招聘岗位:信息管理、政策研究管理等。
(二)招聘专业:计算机科学与技术、经济学、能源经济学等及相关专业。
(三)学历要求:硕士研究生及以上学历。
(四)政治面貌要求:中共党员。
注:因进京计划需上级单位和国家有关部门核定后方可确定,各岗位具体需求人数另行公布,最终招聘数量将根据上级单位核定情况相应调整,同等条件下,退役军人优先录用。
联系方式
电子邮箱:[email protected]
单位地址:北京市昌平区蟒山路12号,102200
联系电话:010-51978676
需求信息

注:最终招聘数量将根据上级单位核定情况相应调整。
联系方式
咨询电话:010-51978022
企业网址:http://www.sgu.com.cn
招聘岗位及专业
(一)招聘岗位:培训教学管理和技术等岗位;工作地点:山东济南、山东泰安;
(二)招聘对象:2022年应届博士、硕士研究生;
(三)招聘专业:根据国家电网有限公司下达的年度招聘计划,结合第一批集中招聘情况,第二批招聘专业如下:
1.电工类(电力系统及其自动化、电气工程、高电压与绝缘技术、电力电子与电力传动等相关专业);
2.文学新闻类(传播学、传播与新媒体等相关专业);
3.其他专业(应用心理学、心理健康教育、发展与教育心理学等相关专业)。
联系方式
党委组织部(人力资源部)
咨询电话:0531-82999126
招聘邮箱:[email protected]
招聘范围及报名条件
1.国(境)内、外高校2022年硕士研究生及以上应届毕业生。
2.应聘人员应具备较高的思想政治素质,品行端正,成绩优秀,身体健康,服从安排,诚实守信,爱岗敬业,团队合作精神强,无刑事犯罪和严重违反校纪校规记录。同等条件下,退役军人优先录用。
3.专业及人数:金融、金融科技和经济学等专业共约4人。最终招聘数量将根据上级单位核定情况相应调整。
4.工作地点:北京、上海。
联系方式
谭老师
招聘单位、岗位及条件
2022年度第二批毕业生约招聘17人,计划招聘单位、专业、学历需求如下:

备注:最终招聘数量将根据上级单位核定情况相应调整。
联系方式
中国电力财务有限公司人力资源部,联系人:茅老师;
联系电话:010-51960513;
电子邮箱:[email protected]。
岗位需求信息

注:最终招聘数量将根据上级单位核定情况相应调整。
联系方式
联系人:王老师
座 机:010-51967135
招聘计划

注:最终招聘数量将根据上级单位核定情况相应调整。
联系方式
人力资源部 010-58685504
010-58684627
招聘计划
1.专业范围
金融类、财会类、计算机类、法学类、管理类等相关专业。
2.工作地点
北京、哈尔滨、郑州、昆明、杭州、成都、太原、南昌等各省会城市。对拟录用人员根据公司需要和本人协商确定工作地点,签订正式劳动合同。
3.招聘人数
招聘人数约10人左右。硕士研究生/大学本科及以上学历。最终招聘数量将根据上级单位核定情况相应调整,仅个别岗位招收归国留学生。
联系方式
咨询电话:崔老师 010-63414149
电子邮箱:[email protected](不接收纸质简历)
公司网站:www.caib.sgcc.com.cn
招聘计划

注:最终招聘数量将根据上级单位核定情况相应调整。
联系方式
如有疑问,请联系英大证券有限责任公司党委组织部(人力资源部)。
联系人:马小姐
联系电话:0755-83007004


责任编辑丨郎 媛
执行主编丨刘海草 张灏然
内容来源丨国家电网



文章评论