编程网
编程
前端
硬件
软件
游戏
营销
首页
未分类
正文
单片机编程实例大全 | 干货
2016年10月8日
618点热度
0人点赞
0条评论
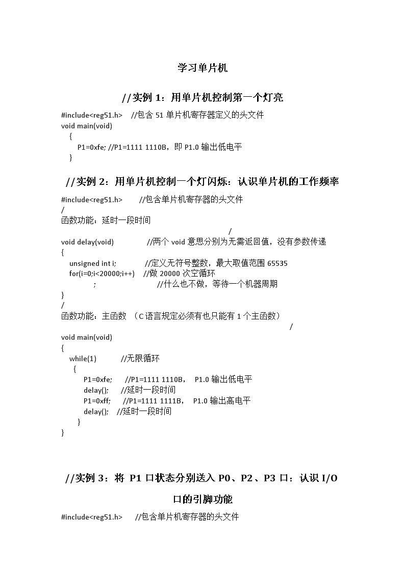
图片过多,如有需要,请在后台回复文字“
单片机
”即可收到Word版下载链接
来源:工程客整编
资料源:百度文库
,
版权归原作者所有
6861
0
0
单片机编程实例大全 | 干货
这个人很懒,什么都没留下
点赞
< 上一篇
下一篇 >
文章评论
取消回复
搜索
最新
热点
随机
最新
热点
随机
Bootstrap 5入门指南
Pycharm 2022
Go语言爱好者周刊:第 170 期 — Gopher 图片集
GoLand 迎来五周年,同时发布 2022.3:有彩蛋
GoLand迎来五周年,2022.3发布
互联网摸鱼日报(2022-12-03)
《怪物猎人:崛起》即将登陆Xbox及PS平台
更新 | iOS 16.2 Beta 4 发布,通知改回去了?
苹果紧急推送iOS更新,信号问题修复了?
更新 | iOS 16.1.2 推送,改善信号质量!
专访|sealer 周欣元:开源是一种包容和开放的形式
在ARM平台的Linux上运行JetBrains远程开发
三星T7 Shield加BUFF,老XBOX也能畅玩《使命召唤19》
预测友谊和其他有趣的图机器学习任务
经典回顾:微软 Xbox Elite 2渲染动画
二级Office免费公益课程震撼来袭!
SpringCloud用户微服务实战06 业务层代码实现
Gorm 高级查询
Flutter 不是真正的跨平台框架
Confluence 空间管理员
GoLand:对JavaScript、TypeScript和数据库提供扩展支持
第三批国家农业科技创新联盟名单公布
【图文并茂】分享60多个 VSCode 插件,打造最强悍的编辑器
Vue.js 2021最新报告出炉;WebView组件更新致数百款安卓应用崩溃;京东程序员回应“被猝死”:我还活着 | 前端周报
【清理未活跃会员】清理2019年十一周年开放注册未活跃会员公告
Java 近期新闻:OpenJDK、Spring 升级和 CVE、Payara 平台以及 Apache Tomcat 升级
频繁申请贷款,大数据多久能恢复?
跨平台开发 | 千锋Uniapp开发实战项目发布!
Linux 能否拿下苹果 M1 阵地?
Go1.18 新特性:多 Module 工作区模式
标签聚合
芯片
goland 2022
web3
编程语言排行
idea 2022 激活
机器学习
xbox
python
二手车
caddy https
表情包
linux
世界杯 m3u8
科技 农业
开发
前端
软件
网盘
tiktok
游戏
other
AskOverflow
SnapTik
Youtube download
YT5S
文章评论