温馨提示:点击上方蓝字关注“汽车行业关注”,或者添加微信公众号:autoWechat,每日收获最新最快最热门的精彩汽车资讯。如果您有好的原创文章或者独家爆料,请发邮箱[email protected]

近段时间,随着新能源车企纷纷对外涨价,不少平台出现了大量新能源汽车的“转单”。

据了解,今日开始交付的蔚来ET7,就有用户在闲鱼APP上发布转让订单,从发布的消息来看,订单已被加价2000-10000多元不等。针对转单的现象,蔚来客服回应称:“可能是骗局,公司政策不支持购买第三方订单,不是通过销售或APP下单的后续会产生问题。”有媒体针对此事采访一名蔚来汽车销售的内部人,其表示:“转单确有其事,只是加价金额没有那么高,早前第一批ET7订单,车主转让都能赚3000元,极少数能加价5000元成功。”

事实上,转单赚差价这个现象,早就出现在热门车型上。不少卖家将自己提前下的订单转卖出去,从而收取一定的“转单费”。从咸鱼上也可以看到,目前市面上比较热门的新能源汽车,例如:特斯拉model 3、小鹏p7、零跑C11等热门新能源车型都出现在上面。而转单的价格都到2000至10000元不等。据了解转让费的高低,主要以提车时间决定,提车时间早,转让费就更贵。

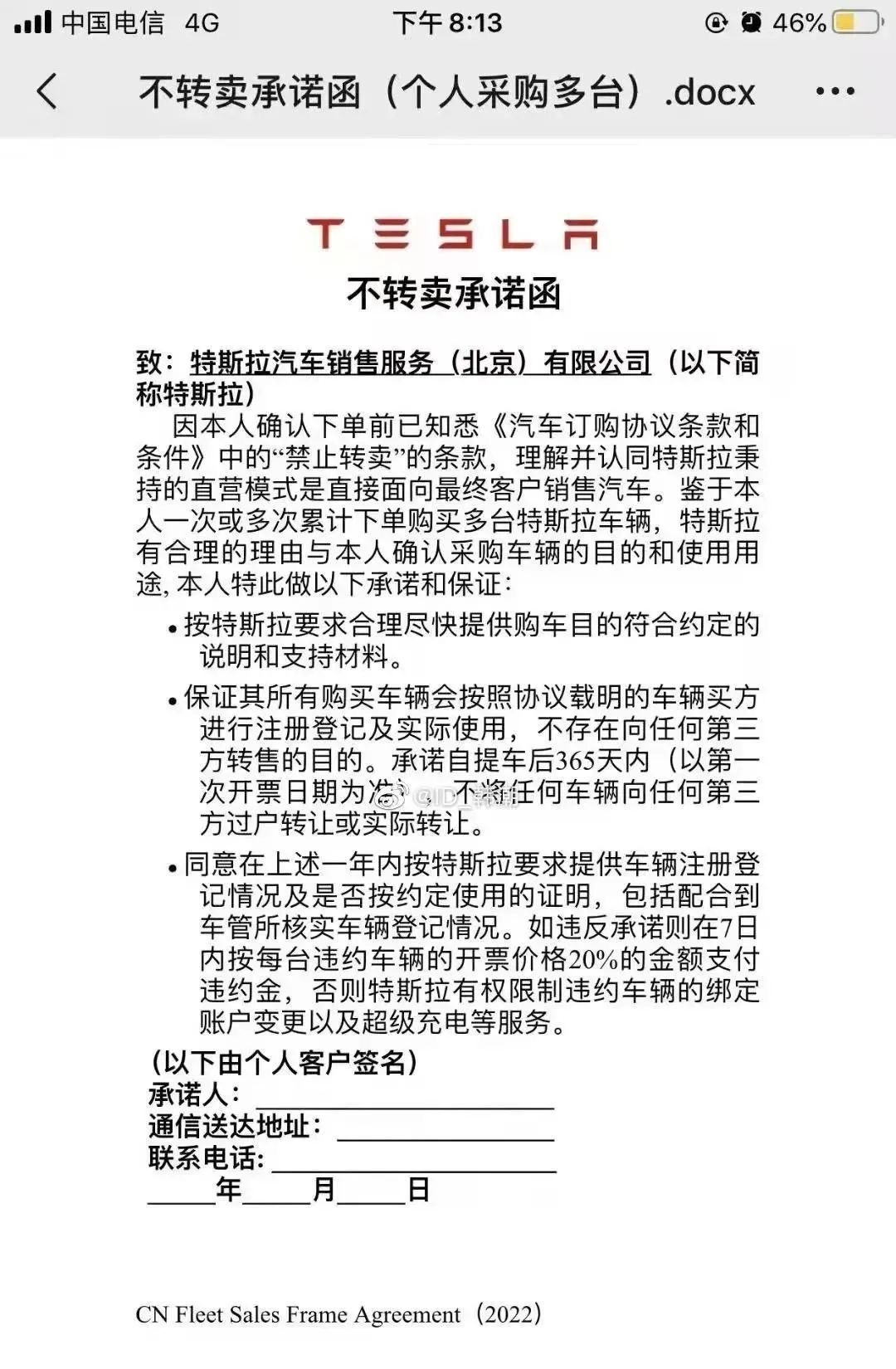
对于转让订单,车企们也相继出台政策,例如:早前特斯拉被曝要求客户签署“不转卖承诺函”。其内容为部分用户一次或多次累计下单购买多辆特斯拉汽车,提车后再转卖给他人,赚取差价,特斯拉要求这些用户承诺自提车后一年内不向任何第三方过户转让或实际转让,如果违约需支付车辆开票价格20%的违约金,否则特斯拉有权限制违约车辆绑定账户变更以及超级充电等服务。尽管要求客户签署“不转卖承诺函”,但在咸鱼app上,关于特斯拉的转让帖子数量还是不断增加。

有相关法律人士对此表示,客户签署的“不转卖承诺函”在法律上是无效的,因为车辆从交付到车主手中,车辆的所有权已经转移,消费者有权处置自己购买的商品。如果卖方拒绝交车,消费者可以起诉要求特斯拉履行合同。“此外,一名通过转单购买车辆的车主表示:特斯拉没有和首任车主绑定的‘首任车主权益’,新车过户交易,特斯拉是无法掌控。

除了特斯拉外,蔚来汽车也推出“首任车主权益”,其中包含大量免费服务升级等变相优惠,销售合同也会约定,车辆一旦转售,上述权益自动失效。小鹏汽车也表示:旗下的产品订单都进行身份证实名关联,合同前均需核实身份信息后方可进入交付环节。如有客户因个人原因取消预订,车辆订单将重新纳入统一管理,不存在私人二手订单转卖的可能性。
虽然车企严打转让订单,但由于近期新能源汽车的价格持续上涨,车主提车的时间越来越久,转单可能会造成很多权益享受不到,但依旧还有不少车主选择购买转让订单。此外,即便一些推出“首任车主”权益的车企,但在实际操作中也阻碍不了转让订单的发生。有内部人士披露:“首任车主的认定,主要是依据购车发票、机动车辆登记书来证明,但很多在购车发票开具前,转让订单只有一线销售才会知道,在没有锁单变成大定前,订单和权益都不会受到影响。”业内人士对于转单事件表示:“新能源车订单转让的火爆,也反映出目前新能源汽车在交付环节上的不成熟。
汽车行业关注 人气汽车新传媒
每天分享有价值的汽车新闻
汽车人的平台
文章评论