
作者:鹏磊
首发:搜库云
本项目是一个基于 Spring Boot、Spring Cloud、Spring Oauth2 和 Spring Cloud Netflix 等框架构建的微服务项目。
技术栈
-
Spring boot - 微服务的入门级微框架,用来简化 Spring 应用的初始搭建以及开发过程。
-
Eureka - 云端服务发现,一个基于 REST 的服务,用于定位服务,以实现云端中间层服务发现和故障转移。
-
Spring Cloud Config - 配置管理工具包,让你可以把配置放到远程服务器,集中化管理集群配置,目前支持本地存储、Git 以及 Subversion。
-
Hystrix - 熔断器,容错管理工具,旨在通过熔断机制控制服务和第三方库的节点,从而对延迟和故障提供更强大的容错能力。
-
Zuul - Zuul 是在云平台上提供动态路由,监控,弹性,安全等边缘服务的框架。Zuul 相当于是设备和 Netflix 流应用的 Web 网站后端所有请求的前门。
-
Spring Cloud Bus - 事件、消息总线,用于在集群(例如,配置变化事件)中传播状态变化,可与 Spring Cloud Config 联合实现热部署。
-
Spring Cloud Sleuth - 日志收集工具包,封装了 Dapper 和 log-based 追踪以及 Zipkin 和 HTrace 操作,为 SpringCloud 应用实现了一种分布式追踪解决方案。
-
Ribbon - 提供云端负载均衡,有多种负载均衡策略可供选择,可配合服务发现和断路器使用。
-
Turbine - Turbine 是聚合服务器发送事件流数据的一个工具,用来监控集群下 hystrix 的 metrics 情况。
-
Spring Cloud Stream - Spring 数据流操作开发包,封装了与 Redis、Rabbit、Kafka 等发送接收消息。
-
Feign - Feign 是一种声明式、模板化的 HTTP 客户端。
-
Spring Cloud OAuth2 - 基于 Spring Security 和 OAuth2 的安全工具包,为你的应用程序添加安全控制。
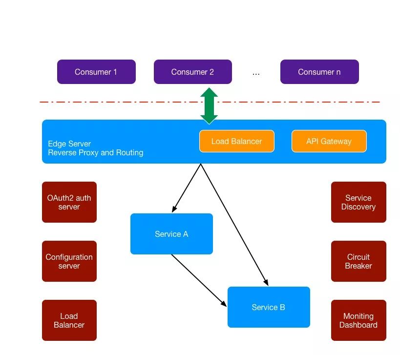
应用架构
该项目包含 8 个服务
-
registry - 服务注册与发现
-
config - 外部配置
-
monitor - 监控
-
zipkin - 分布式跟踪
-
gateway - 代理所有微服务的接口网关
-
auth-service - OAuth2 认证服务
-
svca-service - 业务服务A
-
svcb-service - 业务服务B
体系架构

应用组件

启动项目
-
使用 Docker 快速启动
-
配置 Docker 环境
-
mvn clean package 打包项目及 Docker 镜像
-
在项目根目录下执行 docker-compose up -d 启动所有项目
-
本地手动启动
-
配置 rabbitmq
-
修改 hosts 将主机名指向到本地
127.0.0.1 registry config monitor rabbitmq auth-service
或者修改各服务配置文件中的相应主机名为本地 ip -
启动 registry、config、monitor、zipkin
-
启动 gateway、auth-service、svca-service、svcb-service
项目预览
注册中心
访问 http://localhost:8761/ 默认账号 user,密码 password

监控
访问 http://localhost:8040/ 默认账号 admin,密码 admin
控制面板

应用注册历史

Turbine Hystrix面板

应用信息、健康状况、垃圾回收等详情

计数器

查看和修改环境变量

管理 Logback 日志级别

查看并使用 JMX

查看线程

认证历史

查看 Http 请求轨迹

Hystrix 面板

链路跟踪
访问 http://localhost:9411/ 默认账号 admin,密码 admin
控制面板

链路跟踪明细

服务依赖关系

RabbitMQ 监控
Docker 启动访问 http://localhost:15673/ 默认账号 guest,密码 guest(本地 rabbit 管理系统默认端口15672)

接口测试
-
获取 Token
curl -X POST -vu client:secret http://localhost:8060/uaa/oauth/token -H "Accept: application/json" -d "password=password&username=anil&grant_type=password&scope=read%20write"
返回如下格式数据:

-
使用 access token 访问 service a 接口

返回如下数据:

-
使用 access token 访问 service b 接口

返回如下数据:

-
使用 refresh token 刷新 token
curl -X POST -vu client:secret http://localhost:8060/uaa/oauth/token -H "Accept: application/json" -d "grant_type=refresh_token&refresh_token=da1007dc-683c-4309-965d-370b15aa4aeb"
返回更新后的 Token:

-
刷新配置

源码下载
https://github.com/souyunku/spring-boot-cloud.git
Contact
-
作者:鹏磊
-
出处:http://www.ymq.io
-
Email:[email protected]
-
版权归作者所有,转载请注明出处

思维导图 | HTTP 超文本协议,让 HTTP 不再难懂
2018 最具就业前景的 7 大编程语言,前三无悬念?
要火!Python 纳入高考科目;PHP、JS 等主流编程语言爆安全漏洞
Java 10 新特性解密,引入类型推断机制


文章评论